移到主要內容
您的瀏覽器不支援JavaScript功能,若網頁功能無法正常使用時,請開啟瀏覽器JavaScript狀態
國立嘉義大學
:::
回首頁
網站導覽
English
學生事務處
嘉義大學
意見信箱
Select Language
中文 (繁體)
中文 (简体)
日本語
Bahasa Indonesia
हिन्दी
Español
বাংলা
Français
العربية
English
ไทย
اردو
Bahasa Melayu
Filipino
Tiếng Việt
မြန်မာ
한국어
請輸入關鍵字
搜尋
宿舍綜合事務
學生宿舍簡介
業務職掌
會議紀錄
性別友善宿舍
表單下載
蘭潭宿舍
民雄宿舍
新民宿舍
進德樓
林森宿舍
服務信箱
宿舍修繕報修
法規彙編
常見問答
資訊公開專區
性別平等專區
智慧財產權專區
校園霸凌專區
公車資訊
客運即時資訊網
蘭潭校區公車路線圖及站序表
新生入住專區
新生入住資訊
大學部-保障住宿條件
🔺大學部-限新生宿舍線上申請
進學班-新生入住申請
蘭潭校區
必點熱門服務連結(Very important link)
線上床位業務(LANTAN Online Service)
最新公告(Announcement)
設施圖片(Facilities)
一舍簡介 Dorms I Introduction
二舍簡介 Dorms II Introduction
三舍簡介 Dorms III Introduction
五舍簡介 Dorms V Introduction
六舍簡介 Dorms VI Introduction
宿舍簡介(Introduction)
服務資訊(About Us)
交通資訊(Transportation)
表單下載 (Form Download)
活動花絮(Activities)
常見問題(FAQ)
蘭潭宿舍冰箱使用費公告專區
民雄校區
最新公告(Announcement)
宿舍簡介(Introduction)
💡 宿舍整修
綠園一舍宿舍整修
耐震補強
112/4/18民雄宿舍綠園一舍及學生餐廳整 修說明會
民雄宿舍綠園一舍整修住宿費整公聽會
民雄宿舍綠園一舍整修後住宿費調整公聽會
學生事務處於9/21日辦理民雄宿舍整 修規劃說明會新項目
綠園二舍宿舍整修
設施介紹(Facilities)
宿舍外觀
寢室設施
生活設施
休閒設施
服務資訊(About Us)
交通資訊(Transportation)
寢室網路設定及Wi - Hi無線分享器操作說明及借用規定
表單下載 (Form Download)
常見問題(FAQ)
活動花絮(Activities)
母親節
111年度
112年度
113年度
寒冬送暖,喜迎聖誕
111年度
112年度
113年度
幹部志工徵選
114年
113年
新民校區
宿舍簡介(lntroduction)
設施圖片(Dormitory Introduction)
宿舍外觀Dormitory Overview
宿舍內公共設施Dormitory Public Facilities
寢室設備Chamber Equipment
安全措施Security Measures
周邊環境Neighboring Environment
最新公告(Announcement)
服務資訊 (About us)
宿舍守則 (Dormitory regulations)
住宿床位暨費用 (Dormitory fees)
交通資訊 (Transportation)
表單下載 (Form Download)
活動花絮 (Activities)
常見問題(FAQ)
進德樓宿舍
最新公告(Announcement)
宿舍簡介(Introduction)
設施圖片(Facilities)
景觀 View of the interior
寢室設施 Room Facilities
生活機能設施 Living Facilities
安全機能設施 Safety Facilities
溫馨叮嚀設施 Reminders Facilities
服務資訊(About Us)
交通資訊(Transportation)
宿舍守則(Dormitory regulations)
表單下載(Forms Download)
活動花絮(Activities)
常見問題(FAQ)
林森校區
宿舍簡介(lntroduction)
最新公告(Announcement)
設施圖片 (Dormitory Introduction)
男生宿舍實景圖
服務資訊 (About us)
宿舍守則 (Dormitory regulations)
交通資訊 (Transportation)
表單下載 (Form Download)
活動花絮 (Activities)
常見問題(FAQ)
賢德樓宿舍
宿舍簡介(Introduction)
最新公告(Announcement)
服務資訊(About us)
宿舍守則(Dormitory regulations)
交通資訊(Transportaion)
表單下載(Form Download)
活動花絮(Activities)
常見問答(FAQ)
:::
首頁
宿舍資訊網
賢德樓宿舍
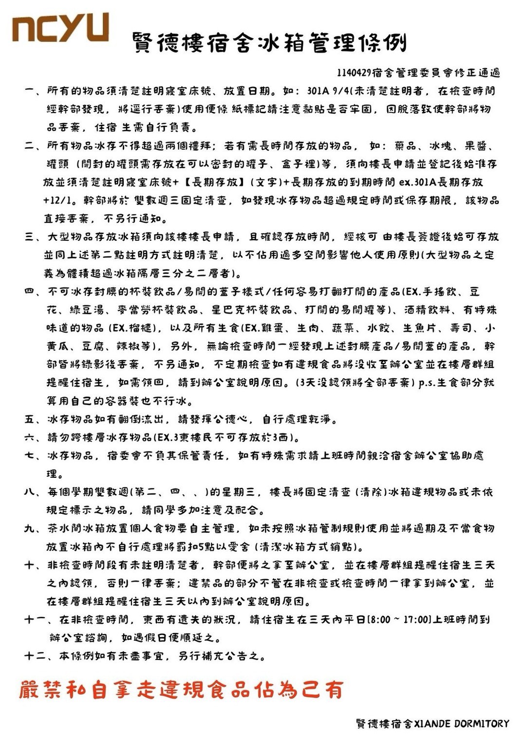
宿舍守則(Dormitory regulations)
宿舍守則(Dormitory regulations)
友善列印(開新視窗)
分享至臉書(開新視窗)
分享至 Line(開新視窗)
檔案下載
S__25952265.jpg (421.5K)
.jpg
冰箱禁放物品.jpg (268.6K)
.jpg
公共空間禁放個人物品.jpg (265.4K)
.jpg
訪客規定.jpg (366.4K)
.jpg
冷氣儲值卡提醒.jpg (189.3K)
.jpg
宿舍門禁卡通知.jpg (227.6K)
.jpg
會議室管理方法.jpg (426.5K)
.jpg
回上一頁